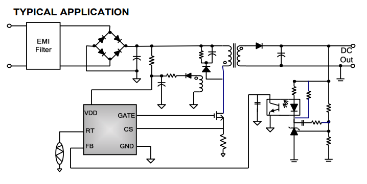
BL8851 作为一款电流模式 PWM 电源开关芯片,专为 40W - 60W 离线反激式转换器应用而优化,具备高性能、低待机功耗及高性价比的特点。以下将从芯片特性、应用设计及典型应用场景等方面,为您全面解读 BL8851 的应用指南。
一、芯片特性
1. 高集成度与简单架构
BL8851 集成了专用的电流模式 PWM 控制器,无需复杂的外围电路即可实现高效的电源转换。这种高度集成的设计不仅减少了电路板空间,还降低了系统成本,简化了整体电路架构,对于追求简洁高效设计的工程师而言极具吸引力。
2. 完备的保护机制
逐周期电流限制(OCP):芯片能够实时监测电流,一旦电流超过设定阈值,立即进行限制,有效防止因过流导致的芯片损坏及系统故障。
CS 短路及悬空保护:针对电流采样(CS)引脚可能出现的短路或悬空情况,BL8851 内置保护功能,确保在异常情况下芯片仍能稳定运行。
过载保护(OLP):当负载超过芯片承受能力时,自动启动保护机制,避免因长时间过载对芯片造成不可逆损伤。
VDD 欠压锁定(UVLO):在电源电压低于正常工作范围时,芯片自动锁定,防止因低电压工作而导致性能不稳定或损坏。
过温保护(OTP):芯片内部集成温度传感器,当温度过高时,触发保护功能,停止工作,待温度降低到安全范围后自动恢复,确保在高温环境下也能可靠运行。
过压保护(OVP):支持固定或可调节的过压保护,可根据实际应用需求灵活设置保护阈值,保障电路安全。
3. 低待机功耗
在待机状态下,BL8851 能够有效降低功耗,符合能源之星等能效标准要求。这一特性对于需要长时间待机的设备,如智能家居控制器、安防监控设备等,能够显著降低整体能耗,延长设备使用寿命,同时也减少了能源浪费。
二、应用设计要点
1. 硬件设计
(1)输入电路设计
输入电容选择:为保证输入电压的稳定性,需在芯片输入引脚附近放置合适的电容。建议采用电解电容与陶瓷电容并联的方式,电解电容(如 100μF - 470μF)用于存储能量和滤除低频纹波,陶瓷电容(0.1μF - 1μF)则用于滤除高频噪声。输入电容的耐压值应高于实际应用中的最高输入电压。
浪涌保护:考虑到电源接通瞬间可能产生的浪涌电流,可在输入电路中串联一个合适的热敏电阻(NTC),抑制浪涌电流,保护芯片及其他电路元件。
(2)变压器设计
变压器参数计算:根据应用的输出功率、输出电压及效率要求,精确计算变压器的匝数比、电感量等参数。变压器的磁芯材料应选择高磁导率、低损耗的材质,如 PC40 等。
绕制工艺:采用合理的绕制工艺,减少绕组间的漏感和分布电容。例如,采用三明治绕法,可有效降低漏感,提高电源转换效率。
(3)输出电路设计
输出整流二极管选择:选用快恢复二极管或肖特基二极管作为输出整流二极管,以减少反向恢复时间带来的损耗。二极管的耐压值和电流容量应根据输出电压和最大输出电流进行选择,确保二极管能够承受实际工作中的电压和电流应力。
输出滤波电容:同样采用电解电容与陶瓷电容并联的方式进行输出滤波。输出电容的容值需根据输出电流和纹波电压要求确定,一般电解电容可选 100μF - 1000μF,陶瓷电容可选 0.1μF - 1μF。
(4)反馈电路设计
电压反馈:通过电阻分压网络将输出电压反馈至芯片的反馈引脚,实现对输出电压的精确调节。反馈电阻的精度和稳定性对输出电压的精度影响较大,应选择高精度的金属膜电阻。
光耦隔离:在反馈电路中使用光耦进行隔离,可有效隔离初级和次级电路,提高系统的安全性和稳定性。光耦的选择应根据反馈电流和隔离电压要求进行,确保光耦能够准确传输反馈信号。
2. 软件配置(若有)
BL8851 主要为硬件驱动型芯片,通常无需复杂的软件编程配置。其工作模式和参数主要由外围电路元件确定。然而,在一些需要与微控制器配合实现智能控制的应用中,可能会涉及到简单的软件配置。例如,通过微控制器监测系统的工作状态,当检测到异常情况(如过温、过流等)时,通过控制电路改变 BL8851 的外围电路连接方式(如通过继电器切换不同的电阻分压网络来调整输出电压),从而实现对电源输出的动态调整。在这种情况下,微控制器的软件编程主要负责监测和控制逻辑的实现,而 BL8851 本身的基本工作模式保持不变。
三、典型应用场景
1. 消费电子设备
在笔记本电脑电源适配器中,BL8851 可将市电电压转换为笔记本电脑所需的稳定直流电压。通过合理设计外围电路,能够满足笔记本电脑对不同功率和电压的需求,同时其低待机功耗特性,可有效降低电源适配器在不使用时的能耗。例如,一款 65W 的笔记本电源适配器,采用 BL8851 芯片,通过优化变压器设计和反馈电路,可实现高达 90% 以上的转换效率,且在待机状态下功耗低于 0.5W。
2. 工业控制领域
在工业自动化设备中,常常需要将工业电源转换为各种传感器、控制器所需的不同电压。如将 220V 工业电源转换为 24V 为传感器供电,再转换为 5V 为微控制器供电。BL8851 凭借其完备的保护机制,能够在复杂的工业电磁环境下稳定工作,为工业设备提供可靠的电源保障。例如,在工厂的自动化流水线上,使用 BL8851 设计的电源模块,可同时为多个传感器和控制器供电,且在遇到瞬间过流、过压等异常情况时,能够快速启动保护功能,确保整个生产线的稳定运行。
3. 智能家居系统
智能家居设备如智能摄像头、智能音箱等,通常需要一个高效、稳定且低功耗的电源解决方案。BL8851 可将家庭电源转换为设备所需的不同电压,其低待机功耗特性可使设备在长时间待机时仍能保持低能耗,符合智能家居系统节能环保的理念。例如,一个智能摄像头,采用 BL8851 芯片设计的电源模块,不仅能够为摄像头的图像传感器、无线通信模块等提供稳定的电源,还能在摄像头待机时,将电源模块的功耗降低至微安级别,大大延长了设备的电池续航时间或降低了市电能耗。
BL8851 以其卓越的性能、完备的保护机制和简单的应用设计,成为众多电源转换应用场景中的理想选择。通过合理的硬件设计和针对不同场景的优化,能够充分发挥其优势,为各类电子设备提供高效、稳定、可靠的电源支持。




